迅维网

旭日150掉电反复重启及CPU巨烫维修

ptmanager 2011-1-26 10:35

旭日150掉电反复重启及CPU巨烫维修

来源:迅维网 原创经验

  接一客户联想旭日150电脑一台,说是原故障是开机进系统一分钟左右重启,不断重启.经维修后开机就掉电.通电,待机0.05,触发后马上掉到0.005,估计是待机电路有问题,报150大圆,客户讲半天,又忙,最后120成交(快过年了,先搞点过年钱在说.......)

  拆机发现1902,3205,3415,6227,还有一些场管,电感有加焊过.待机正常测3V,5V有产生,触发马上掉电,不能在次触发,估计机器有短路,保护了.清洗加焊过的地方后发现PU11,4,5脚有连锡.清理了上电,电流跑到0.3没掉了,正常了,看来上家加焊后连锡了没发现所以去查1902待机电路去了.

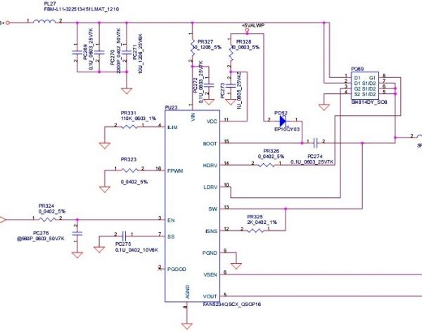
  上U电流直接1.2A,一直上升到5A左右掉电........不会吧,还有问题?上散热片电流到1.5A无跳变,5秒左右掉电.在次触发用手摸CPU具烫,先换个U看看,换上1.3的U一样的电流上到5A掉电后,触发后保护.断电后在次触发,测U供电1.67.不会是3205出问题了吧,直接换了个还是一样的问题,把3415也换了还是一样的问题....郁闷了,抽支烟在回想下....找出图纸查看3205供电框图测管子,大电容都正常无短路........想起在坛里看的北桥巨烫的例子,不一定是短路,可能有电压没产生,上假负载开始测全板供电......擦.........没有2.5V供电..

  看图纸2.5V由5234芯片产生

  由芯片控制双N管4814产生.测4814,DS击穿,手上没有4814,找了个6900S换上,通电正电流上到0。7,正常了吧,上内存,电流一路跳变,接屏联想的logo终于出现了。接硬盘进系统发现还是会出现重启的现象,断电把3205,3415,7811,温控芯片及电感加焊一遍进系统终于不掉电了。。。。。正在跑SP2004,已经快一个小时了没有重启。。

  在这个机器的维修中还出现了两个个小插曲,一个是CPU烫的时候怀疑北桥出问题了,打北桥背面的大电容发现有一个阻值为0,打北桥上的电容也有一个是0欧,以为是北桥短路了,差不多做北桥了,找了下手上没有855GM的北桥,准备放弃的时候才发现我没有断电,断电在测阻值都正常。。。。。。汗

  别一个是在清理6227的时候发现旁边有一个电容的位置像是掉件的样子,找了个装上上电发现北桥发烫利害,取下就正常了,机器已经装起来了,电容的位号不记得了。。。。。。

  写得很乱,很多的信号,时序不是很懂。。欢迎各路高手大力拍砖。。。。。机器虽然是好了,可是想不通为什么没有2。5的供电会导致CPU巨烫,电流一直上升。。。望高手指点!准备年后进基地的CF360,不知道还能不能送期笔记本远程培训。。。。。。。。

  快春节了,顺便祝坛里的各位兄弟姐妹新年快乐,钞票大把!

  本文内容由 笔记本维修新手 提供

本文转载目的在于传递更多信息,并不代表本网赞同其观点和对其真实性负责。如涉及作品内容、版权和其它问题,请在30日内与本网联系,我们将在第一时间删除内容! [声明] 本站文章版权归原作者所有,内容为作者个人观点,本站只提供参考并不构成任何投资及应用建议。

雷人

握手

鲜花

鸡蛋

路过
收藏
原作者: 笔记本维修新手 来自: 迅维网

相关阅读

发表评论

最新评论

引用 冯盛当惜 2011-1-26 09:04
有的机器是这样的,我上次也修到过北桥的1.05V没有CPU巨烫!
引用 陈条条 2011-1-26 19:58
遇到过 北桥缺电压 烫的。
引用 m456789 2011-1-27 00:27
电流上到5A了你心里都不慌?牛人!
引用 志通豪迈 2011-1-27 12:44
台式机的板子遇到缺电压具烫的。
引用 深芯电脑 2011-1-28 09:31
2.5V内存供电没有,楼主一开始就没量出来吗
引用 zhtzzl 2011-1-28 09:34
5A的电流没冒烟吗?你真是个幸运星!
引用 男人KTV 2011-1-29 00:32
学习了,看到楼主电流到5A再掉电,真是捏了把汗啊。没烧东西,否则150就亏大喽
引用 张淘 2011-1-29 10:42
CPU 供电高了 发烫吧!   也许2.5 控制 了 CPU的 电压吧!
引用 Channel 2011-1-29 16:24
谢谢楼主的经验分享以后遇到CPU热量高的板子,我会先注意以下2.5V供电。新年快乐
引用 hbgz518 2011-1-31 00:22
快过年了应该多收钱才对啊,我们这里过年复印都5块钱一张
装系统打算涨到100呢。呵呵
引用 lichengzb 2011-2-5 15:59
还可以 能修出来  呵呵  谢谢给了我提示
引用 melody198601 2011-2-6 11:53
2.5v电压不是没有产生,而是管子短路导致电压一直偏低,芯片控制运放一直处于开启状态,根据欧姆定律电流非常大,电流大元件发烫。
引用 蒋小松 2011-2-7 13:30
   嗯,谢谢分享了, 楼主的心理素质很好啊。  新年快乐
引用 红尘一笑哈哈 2011-2-7 16:18
缺电就是会引起发烫的啊  DBM EBM的南桥相信大家应该换过很多了吧 原因是为什么?
引用 山东华维电子 2011-2-9 15:31
谢谢楼主的案例分享、以前加电桥发烫。我做过几次BGA。以后要注意了、不盲苜做桥了、学习了
引用 胡见 2011-2-10 08:59
2。5是内存供电吧。。没有CPU发烫。。是有点搞不懂。。但肯定有关联的啦。。
引用 laiweiqi 2011-2-11 17:51
牛人   5A啊!尽然不紧张
引用 云中雨 2011-2-11 18:10
我为觉的 像掉电的机子 拿到手就要看电压有无出来 来还有工作后的电压 是否出来 或者是短路 嘿嘿这是我一点点常识
引用 zygwjd 2011-2-12 15:07
兄弟分析思路很清楚哦.
才收120呀,你是不想搅乱市场?

发表评论

登录 后可参与评论
返回顶部
附近
店铺
微信扫码查看附近店铺
维修
报价
扫码查看手机版报价
信号元
件查询
点位图


芯片搜索