迅维网

标题: 麻烦大佬们帮我看下这个网卡的开启脚在哪里 [打印本页]

作者: 18666624969    时间: 2024-1-31 21:48
标题: 麻烦大佬们帮我看下这个网卡的开启脚在哪里
麻烦大佬们了

                               
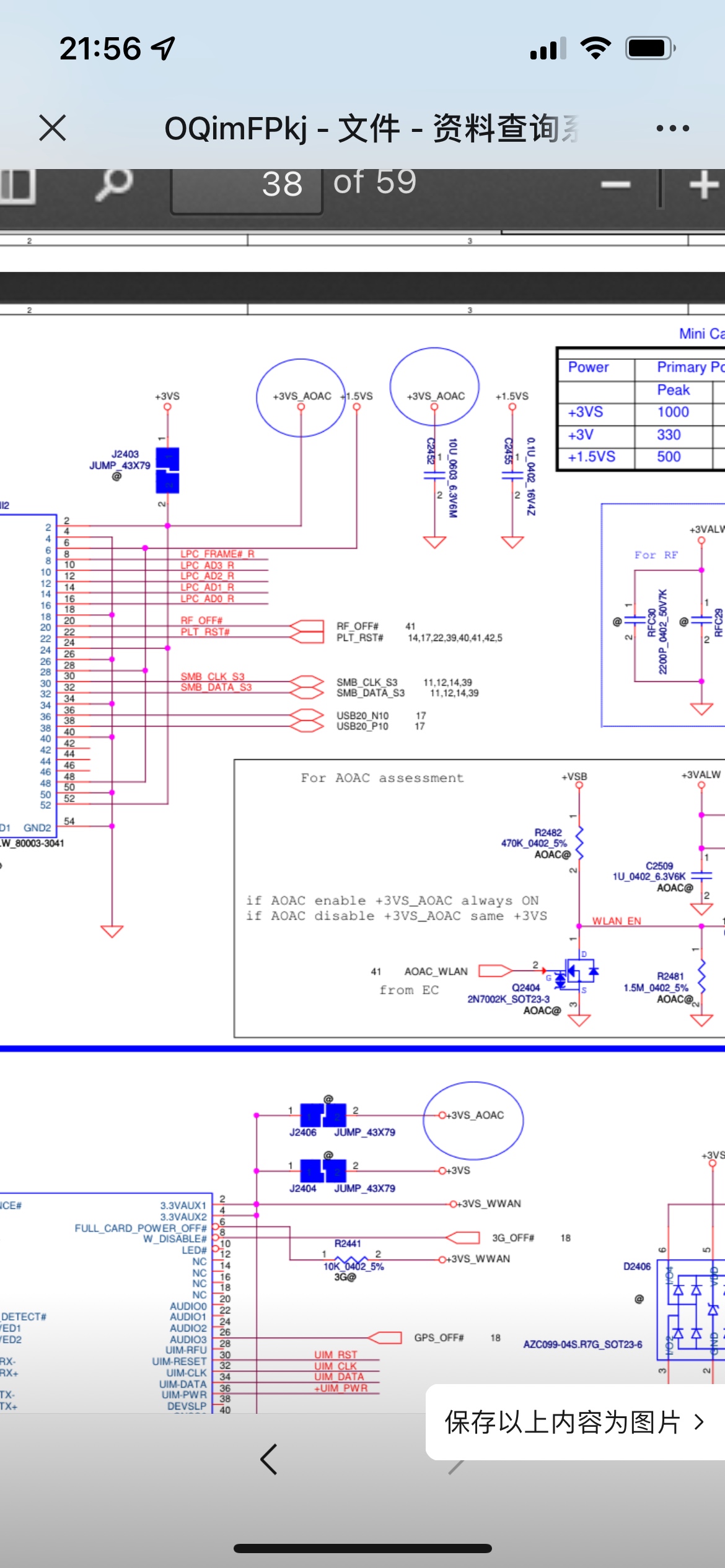
登录/注册后看高清大图


                               
登录/注册后看高清大图


作者: 18666624969    时间: 2024-1-31 21:57


                               
登录/注册后看高清大图


                               
登录/注册后看高清大图

作者: H55    时间: 2024-1-31 22:23
用透明胶带粘着中间 那条腿 看看

                               
登录/注册后看高清大图

作者: 维冠快修    时间: 2024-2-1 01:51
用胶带把这个脚贴住

作者: 百度w7q6O    时间: 2024-2-1 05:16
soigin.jpg
登录/注册后看高清大图


作者: shlapple    时间: 2024-2-21 13:36
多查论坛
                                 
作者: 18666624969    时间: 2024-2-21 17:12
百度w7q6O 发表于 2024-2-1 05:16

人才  人才 人才 人才
作者: 18666624969    时间: 2024-2-21 17:12
维冠快修 发表于 2024-2-1 01:51
用胶带把这个脚贴住

谢谢 谢谢 谢谢 谢谢




欢迎光临 迅维网 (https://www.chinafix.com/) Powered by Discuz! X3.4