迅维网

标题: 戴尔g15 LA-K662P 板子短路,求维修思路 [打印本页]

作者: 廖晨敏    时间: 2023-11-27 18:24
标题: 戴尔g15 LA-K662P 板子短路,求维修思路
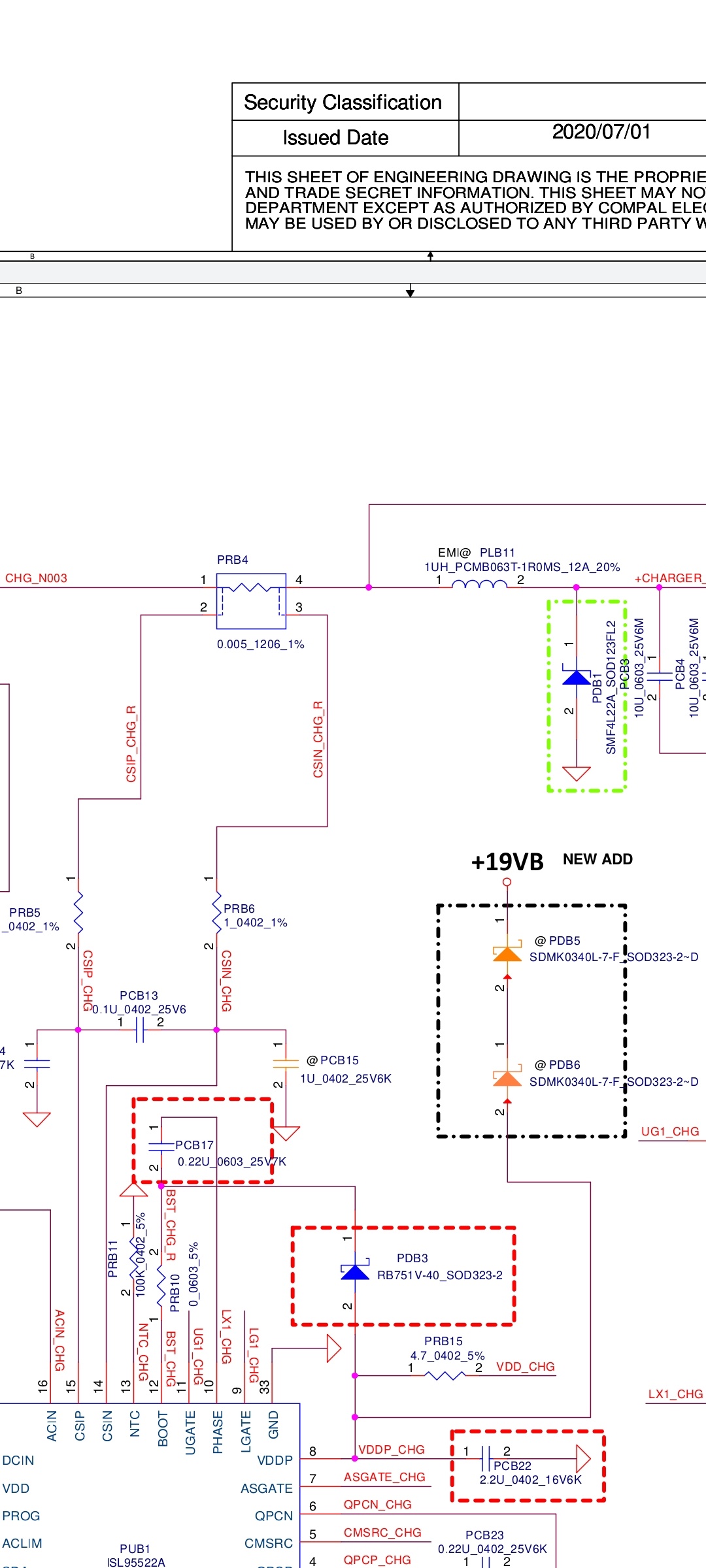
图中PRB4阻值为0,拆掉后3,4脚还是短路,PLB11撬开左边短路,已确认PUB芯片为好的,主板上找不到PRB6这个电阻的位置,求各位师傅给个维修思路

                               
登录/注册后看高清大图


作者: 廖晨敏    时间: 2023-11-27 18:32
不知道怎么把电路图发出来
作者: a3226118    时间: 2023-11-27 19:13
你这是19V公共点大短路吧,找PRB6干啥
作者: teerayot2013    时间: 2023-11-27 19:23
从右到左第3个

1701083943328.jpg
登录/注册后看高清大图

作者: 廖晨敏    时间: 2023-11-27 19:30
a3226118 发表于 2023-11-27 19:13
你这是19V公共点大短路吧,找PRB6干啥

暂时没条件烧
作者: 廖晨敏    时间: 2023-11-27 19:36
teerayot2013 发表于 2023-11-27 19:23
从右到左第3个

谢谢,只能拆掉故障依旧,好像只能靠烧机了
作者: a3226118    时间: 2023-11-27 19:52
廖晨敏 发表于 2023-11-27 19:30
暂时没条件烧

可以看看各主要供电的上管周围有没有什么烧坏的,比如滤波电容。或者用万用表量一下各个供电上管有没有击穿的,一般是CPU或者显卡供电比较常见
作者: 回家的孩子007    时间: 2023-11-28 12:11
我也是醉了
作者: 衡阳天河    时间: 2023-11-28 14:27
烧机,,电压不能太高
作者: qq376177466    时间: 2023-11-29 20:34
检流电阻为零正常
作者: whiteyang2011    时间: 2023-11-30 00:14
有图纸应该好找短路
作者: txh7387733    时间: 2023-11-30 00:28
混合供电公共点短路   不会修搞啥   好好学学吧
作者: 廖晨敏    时间: 2023-12-1 19:21
衡阳天河 发表于 2023-11-28 14:27
烧机,,电压不能太高

2.6v烧出来一个电容短路,换好后触发都没有
作者: 廖晨敏    时间: 2023-12-1 19:23
txh7387733 发表于 2023-11-30 00:28
混合供电公共点短路   不会修搞啥   好好学学吧

自己的机器,并不是专业的
作者: 廖晨敏    时间: 2023-12-1 19:23
whiteyang2011 发表于 2023-11-30 00:14
有图纸应该好找短路

短路弄好了,触发没有,测一下发现桥电感只有10左右阻值
作者: 廖晨敏    时间: 2023-12-1 19:24
a3226118 发表于 2023-11-27 19:52
可以看看各主要供电的上管周围有没有什么烧坏的,比如滤波电容。或者用万用表量一下各个供电上管有没有击穿的,一般是CPU或者显卡供电比较常见

短路搞定了,发现桥电感才10几的阻值
作者: 我有了    时间: 2023-12-2 14:14
路过学习了




欢迎光临 迅维网 (https://www.chinafix.com/) Powered by Discuz! X3.4