迅维网

标题: 微软pro7,用适配器不能触发。 [打印本页]

作者: wwerf    时间: 2022-8-20 12:18
标题: 微软pro7,用适配器不能触发。
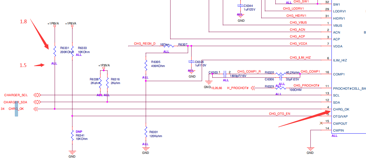
电池可以触发,用充电器不能触发,测试,ec有1.8v供电,按开机键,pwrbtn,从1.8v,拉低到0,有跳变,EC收到开机信号,有EC复位有1.8v,这个应该适配器检测的问题吧?大概哪里问题呢。

                               
登录/注册后看高清大图


                               
登录/注册后看高清大图


                               
登录/注册后看高清大图


                               
登录/注册后看高清大图


                               
登录/注册后看高清大图


                               
登录/注册后看高清大图


                               
登录/注册后看高清大图






欢迎光临 迅维网 (https://www.chinafix.com/) Powered by Discuz! X3.4