迅维网

标题: 惠普笔记本进水独显不能用 [打印本页]

作者: 大师兄工作室    时间: 2021-11-9 23:18
标题: 惠普笔记本进水独显不能用
2021年11月9号
好久没发案例了/饥饿
惠普笔记本进水键盘失灵和独显不能用
接到一台惠普笔记本,进水,来时键盘失灵,可以开机,没有仔细检查(重点)就拆机清理进水了。
键盘进水腐蚀处理干净和整个键盘烘干后发现开机黑屏,(划重点)可以进pe系统,判断是系统问题,备份好重要文件后重装系统,正常开机进入系统,发现装独显驱动蓝屏,后来
装上了驱动但是设备管理器里面有感叹号,依旧不能用。
回想起处理过主板上的腐蚀,以及开机黑屏,会不会是独显部分出问题了?仔细回想,根据板层走线判断是显存供电部分被腐蚀了,测量显存供电没有,核心供电已经出来了,这下问题找到了,哼哼/斜眼笑
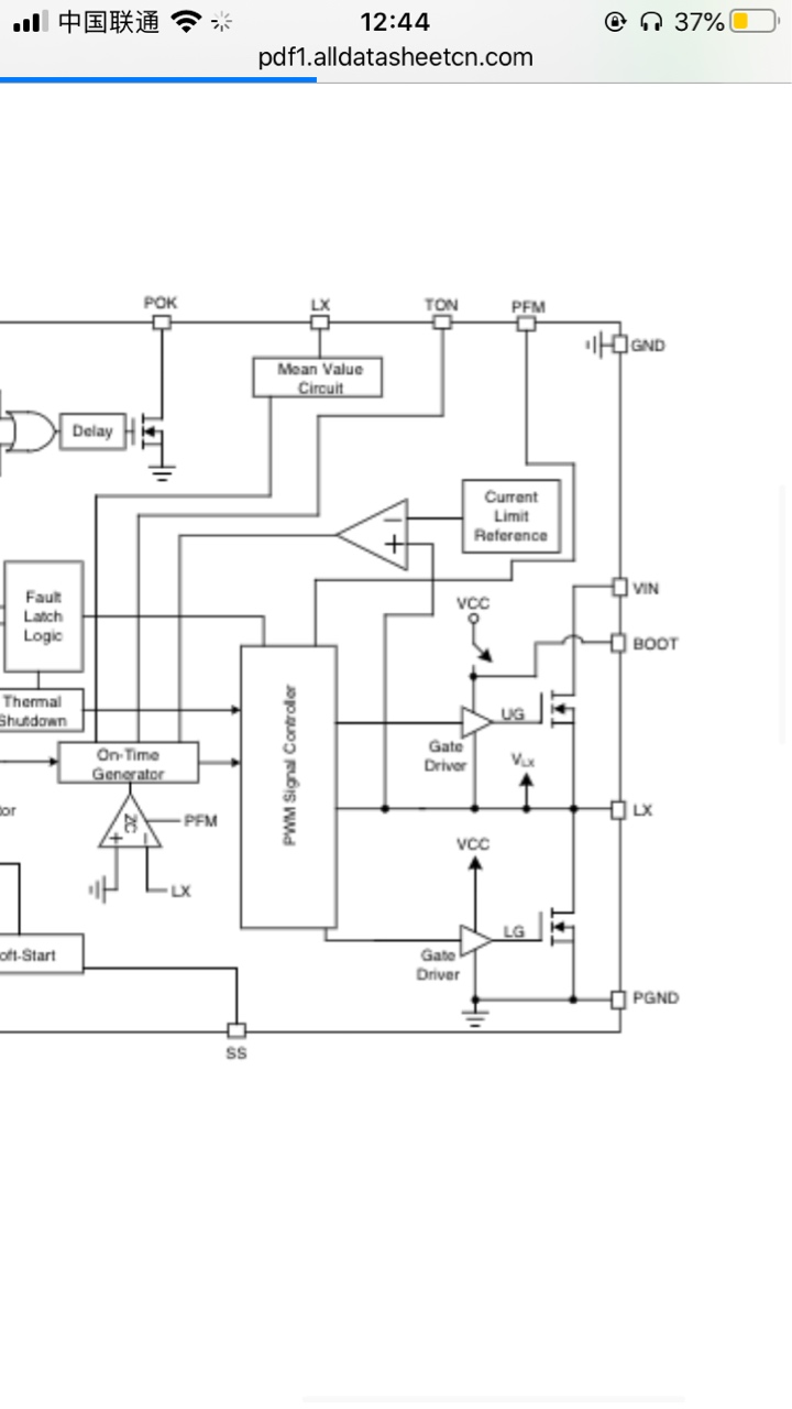
显存供电芯片是APW8715,负责产生1.35v的gddr5显存主供电。
网上找到该芯片数据手册,结合具体腐蚀部位,发现是ton(频率设定)脚的设定电阻出问题了,ton用于设定输出电流,在pwm电路中,输出电流可以由工作频率决定,该脚与主供电连接的精密电阻一端为主供电电压,一端为0,明显不正常!
没有该主板的图纸资料,就从芯片数据手册入手,找到典型应用电路,发现该电阻为100k的0402规格的电阻,那就找料板拆换一个吧/牛气冲天
用烙铁换好电阻,电压也出来了,我感觉[em]e400655[/em]已经到我口袋里了啊/汪汪
开机测试独显工作正常,感叹号也消失,键盘全部按键正常,故障解决,收工!

                               
登录/注册后看高清大图


                               
登录/注册后看高清大图


                               
登录/注册后看高清大图


                               
登录/注册后看高清大图


                               
登录/注册后看高清大图


                               
登录/注册后看高清大图


                               
登录/注册后看高清大图


                               
登录/注册后看高清大图


作者: lpj7777777    时间: 2021-11-9 23:52
好利害,第一次知道显存没电压会装不上显卡驱动
作者: lpj7777777    时间: 2021-11-9 23:53
集成显卡是主还是辅输出的呢,有些是主输出,有些是辅输出
作者: 大师兄工作室    时间: 2021-11-10 10:02
lpj7777777 发表于 2021-11-09 23:53
集成显卡是主还是辅输出的呢,有些是主输出,有些是辅输出

这个我不清楚
作者: 大师兄工作室    时间: 2021-11-10 10:03
lpj7777777 发表于 2021-11-09 23:53
集成显卡是主还是辅输出的呢,有些是主输出,有些是辅输出

这种轻薄本上应该是主输出




欢迎光临 迅维网 (https://www.chinafix.com/) Powered by Discuz! X3.4